找回密码
 注册
查看: 2755|回复: 2

广州一岁半小孩打疫苗被问“是否怀孕”(

[复制链接]
发表于 2012-6-6 08:31:07 | 显示全部楼层 |阅读模式
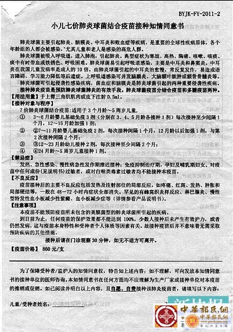
4e6dd4ce4f37e265a7360faa6e4e0950.jpg
曾先生出示的“疫苗接种知情同意书”,可以看到,正面注明接种对象为“3个月龄至5周岁儿童”
9beb8fa79b4bbcb1140a03c112260357.jpg
背面却要求家长说明孩子“是否怀孕
阳光社区记者 程贵三 文/图
白云区疾控中心回应称,疫苗有两种,其中23价疫苗适用于两岁以上人群
“我的小孩才一岁半,接种疫苗前竟被问是否怀孕!”近日,白云区街坊曾先生遇到一件怪事:他收到一张《小儿七价肺炎球菌结合疫苗接种知情同意书》,背面有9个问题要填写,其中第9条是“您的小孩是否怀孕或是否有可能在下个月怀孕?”对于这样的问题,曾先生直呼“离谱”。
接种对象为5岁以下幼童
记者了解到,这张“疫苗接种知情同意书”是白云区疾病预防控制中心统一印制,由景泰街社区卫生服务中心发放到曾先生手上。其中正面明确说明疫苗接种对象为“3个月龄至5周岁儿童”。背面是对接种者提出的健康排查问题,包括“是否怀孕”。
“明明说这个疫苗适合5岁以下小孩用,难道他们会怀孕?”曾先生对于这份“知情同意书”感到十分诧异,“如果是小诊所这样做也就算了,这份‘知情同意书’是区疾控中心印制的,真不能理解。”
小孩打7价疫苗不需回答
记者就此事致电白云区疾控中心,疾控科陈医生表示,他们给各社区卫生服务中心提供了“疫苗接种知情同意书”的模板,然后由他们各自打印出来发放给属地居民。“我们提供的版本,是包含7价和23价两种肺炎球菌疫苗,并有写‘23价’是适合两周岁以上人群接种,这就不排除有十几岁孩子怀孕的情况出现,这种人是不适合打疫苗的。”而所列的第9个问题正是“仅针对打23价疫苗的人提的,打7价疫苗的可以不答。”
记者看到,这份“知情同意书”的正面写明,“肺炎球菌疫苗分结合疫苗和多糖疫苗两种”。陈医生介绍,“多糖疫苗就是23价肺炎球菌疫苗”。她表示,可能是社区卫生服务中心将“23价”等内容剔除了,只保留了“7价”的内容,导致市民误解了。
发表于 2012-6-6 08:45:00 | 显示全部楼层
纯是为了推卸责任的条款
回复

使用道具 举报

发表于 2012-6-9 01:38:32 | 显示全部楼层
回复

使用道具 举报

您需要登录后才可以回帖 登录 | 注册

本版积分规则

QQ|关于我们|地图|手机版|发展基金|公安部备案号:34022202000084|郭氏网(始建于2006年)版权所有 ( 皖ICP备13000936号-3 )

GMT+8, 2026-3-18 04:57 , Processed in 0.025423 second(s), 23 queries , Gzip On.

Powered by Discuz! X3.5

© 2001-2025 Discuz! Team.

快速回复 返回顶部 返回列表