找回密码
 注册
查看: 2401|回复: 0

怀集县冷坑郭氏与元代婺州郭家军探讨

[复制链接]
发表于 2019-12-17 12:29:45 | 显示全部楼层 |阅读模式
本帖最后由 905034219 于 2019-12-18 10:06 编辑

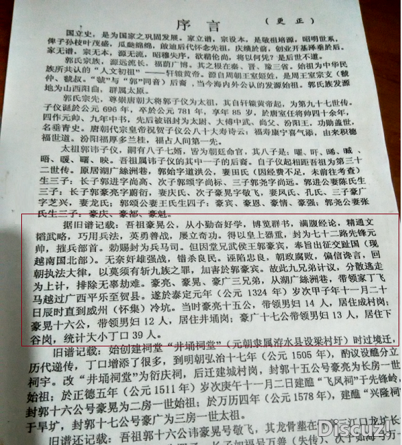
       元代浙江婺州郭家军是在镇压杨镇龙起义期间形成的一支地方部队,是正规军的辅助。1289年~1290年平定浙东暴乱,1292年远征爪哇国。完成远征后驻兵福建泉州,郭家军1314年被告发,1318年再起浙东动乱,被朝廷追杀,郭家军避居大江大湖(湖广),足迹遍及现在的江苏安徽湖南湖北。
       怀集县冷坑郭氏谱序基本符合实际情况,1318年从泉州到了泗州,可能过了两三年又从湖广(大江大湖的地方)泗州南下,于1324年到了怀集县。记载是有偏差的,所记叙的时间正确。
       有出入的地方我做了列举,①郭家军打的不是交趾,是打爪哇国;②杀的不是外国良民,是带头抄杀婺州我们勾乘山石门、长衢郭家的本地Ⅳ族。③从丝州出逃不对,是从古泗州。郭家军从泉州逃难时先到了句容,后又到了泗州一带活动,那一带有郭家人。谱记载郭光太在宋朝太平兴国三年就在泗州做官,元代造反郭子兴,朱元章家就在那一带活动。
      怀集县冷坑郭氏祖上应该是元代的郭家军,他们是一起与郭子兴的祖上、朱元璋的祖上一起与敌人拼杀的一代。现在不是过去的皇权社会,应该还原历史本来面貌,不能忘记他们。   
      这一支在元末脱离了战斗序列得以繁衍生息。
      附上 怀集县冷坑郭氏谱序。





广东怀集郭.png
您需要登录后才可以回帖 登录 | 注册

本版积分规则

QQ|关于我们|地图|手机版|发展基金|公安部备案号:34022202000084|郭氏网(始建于2006年)版权所有 ( 皖ICP备13000936号-3 )

GMT+8, 2026-3-18 02:48 , Processed in 0.031256 second(s), 22 queries , Gzip On.

Powered by Discuz! X3.5

© 2001-2025 Discuz! Team.

快速回复 返回顶部 返回列表