找回密码
 注册
查看: 6582|回复: 0

聚 焦 两 会 ----《 艺术复兴 贡献人物 》郭中堂列编

[复制链接]
发表于 2016-4-15 22:39:49 | 显示全部楼层 |阅读模式
本帖最后由 长安艺院 于 2016-4-15 22:47 编辑


             聚 焦 两 会  ----《 艺术复兴  贡献人物 》

全国两会会刊《艺术复兴 贡献人物》书画集.  
郭氏宗亲    中国艺坛大家----郭中堂先生列编.
由中国文史出版社出版,北京雅昌艺术印刷有限公司印刷,于2016年2月笫1版印刷5万册,供全国两会作为会刊使用,其余在国内外发行。
图文在中国中央电视台---塔前广场公益视频随后已滾动播出




mmexport1458552752574.jpg


1.jpg


DSC3_61907.jpg



IMG_20160327_103606 - 副本.jpg

郭中堂1 - 副本.jpg
郭中堂2.jpg

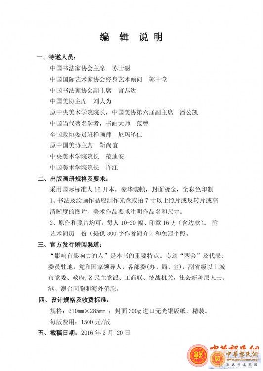
列编人物籍贯:
苏士澍      (北京)
郭中堂      (甘肃)
言恭达      (江苏)
刘大为      (山东)
潘公凯      (浙江)
范  曾      (江苏)
尼玛泽仁    (四川)
靳尚谊      (河南)
范迪安      (福建)
许  江      (福建)
----
列编人物艺种:

苏士澍      (书法)
郭中堂      (书法)     (理论)
言恭达      (书法)
刘大为      (国画)
潘公凯      (国画)
范  曾      (国画)
尼玛泽仁    (国画)
靳尚谊      (油画)
范迪安      (油画)
许  江      (油画)



DSC_6198 (2) - 副本 - 副本 - 副本.JPG


DSC_6217 - 副本 - 副本 - 副本.JPG


DSC_6218 - 副本 - 副本 - 副本.JPG


DSC_6253.JPG



DSC_6255 - 副本 - 副本 - 副本.JPG


DSC_6214.JPG


DSC_62124 - 副本.jpg



DSC_6220 - 副本 - 副本.JPG



DSC_6223 - 副本 - 副本 - 副本.JPG



DSC_6225 - 副本 - 副本 - 副本.JPG



DSC_6227 - 副本.JPG



DSC_6228.JPG



DSC_6230.JPG



DSC_6233.JPG



DSC_6234.JPG



DSC_6238.JPG



DSC_6240.JPG



DSC_6243.JPG



DSC_6244 - 副本 - 副本.JPG



DSC_6246.JPG



DSC_6250.JPG





mmexport1458552665756.jpg



mmexport1458552614996.jpg
两会开会前中外记者领证配书现场图片
两会现场----会场代表(澳门团)桌面会刊留照

mmexport1459257359765 - 副本.jpg



mmexport1459257359765.jpg


郭中堂1-2.jpg


郭中堂3-4.jpg


郭中堂5-6.jpg


中国中央电视台塔前广场视屏滚动播报的郭中堂书法作品



IMG_20160304_131226_163_1457498464164 - 副本.jpg



IMG_20160411_135250 - 副本.jpg

095033a949uecw6z4whuct.jpg

095819g5mbxmdo5m7mbbd7.jpg

郭中堂先生近期墨稿


IMG_20160402_121331.jpg

-



您需要登录后才可以回帖 登录 | 注册

本版积分规则

QQ|关于我们|地图|手机版|发展基金|公安部备案号:34022202000084|郭氏网(始建于2006年)版权所有 ( 皖ICP备13000936号-3 )

GMT+8, 2026-3-18 04:44 , Processed in 0.032272 second(s), 22 queries , Gzip On.

Powered by Discuz! X3.5

© 2001-2025 Discuz! Team.

快速回复 返回顶部 返回列表