找回密码
 注册
查看: 4854|回复: 6

唐郭嗣本与长孙四娘夫妇墓志考释

[复制链接]
发表于 2015-5-11 11:37:08 | 显示全部楼层 |阅读模式
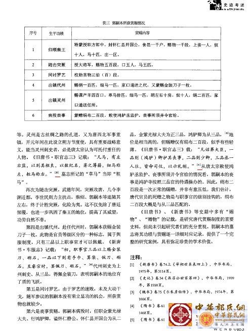
   郭嗣本是隋真定侯左卫大将军郭衍次子。
   郭衍,生年不详,卒于隋大业七年[611年),宇彦文,自称太原介休:(今山西省介休县)人,曾效命于北周和隋两个朝代,北周时官至上柱国,隋朝时官至左武卫大将军,光禄大夫,是当时较为有名的军事将领。
   郭衍之父郭崇曾于北魏末年事孝武帝为官,后官至侍中。

   长孙四娘(592年-652年7月17日),河南洛阳人,北魏尚书令、司空、司徒、太尉、上党文宣王长孙稚的曾孙女,隋朝秦魏等八州刺史、上柱国、清都公长孙巠的孙女,隋朝绵赵等六州刺史、大将军、清都公长孙总的女儿。

长孙四娘嫁给了郭衍的儿子郭嗣本,被朝廷封为常乐郡君。郭嗣本归顺唐朝后被封为怀仁县开国公,长孙四娘也被册封为怀仁国夫人。永徽三年岁次壬子六月壬辰(652年7月17日),长孙四娘在长安城安兴里去世,虚岁六十一。皇帝下诏赐缣布二百五十匹,丧事所需的钱财都由国家供给。永徽三年十一月甲寅朔七日庚申(652年12月12日),长孙四娘合葬于雍州万年县铜人原郭嗣本之墓,墓志全称为《大唐故司农卿怀仁公夫人长孙氏墓志铭》,由其长子撰写,1997年由陕西省考古研究所在西安市灞桥区洪庆街道向阳公司工地发掘出土。


                                       ---郭在权

    文章摘要: 西安洪庆唐墓出土的郭嗣本与长孙四娘夫妇的两块墓志记载了墓主各自的家族世系和生平事迹。其中长孙四娘为长孙无忌、长孙皇后兄妹的近亲,而郭嗣本的墓志则详细记录了与其功绩相应的赏赐,为研究唐代的赏赐制度提供了重要的比对史料。

    1997年7月,陕西省考古研究所在西安市濡桥区洪庆街道向阳公司工地发掘出一座没有被盗的墓葬(编号19971公MIO),出土唐代郭嗣本与夫人长孙四娘的两块墓志。此二墓志皆呈方形,青石质地,各有志盖、志石一合。郭嗣本墓志盖,盈顶,边长85.5厘米,厚10厘米。正面有平台和斜杀。平台为正方形,边长67.5厘米,正中有边长44.5厘米的复线方框,内为空白以刻题铭,但终未刻字;方框外围四边各刻一对对称怪兽,居中为宝珠,四角各刻一兽面;最外圈为一周连续心形纹。斜杀花纹为四神。盖石四侧面为忍冬纹。志石边长87厘米,厚12.5厘米,四侧面花纹为十二生肖;志面以横、竖阴线划格,每格容一字,阴刻楷书39竖行,满行39字,共计1404字。长孙四娘墓志盖,盈顶,边长73.5厘米,厚10.5厘米。正面有平台和斜杀。平台为正方形,边长46.5厘米,正中有边长39.5厘米的复线方框,内有4 x4的阴刻方格,每格填字,自上而下、自右而左依次为“唐故司农」卿怀仁公」夫人长孙」氏墓志铭”;方框外围四边各刻忍冬纹,最外圈为一周联珠纹。斜杀花纹为四神。盖石四侧面为忍冬纹。

1.jpg


2.jpg


3.jpg


4.jpg


5.jpg


6.jpg


7.jpg








发表于 2015-5-11 21:49:17 | 显示全部楼层
隋書卷六一

回复 1 0

使用道具 举报

 楼主| 发表于 2015-5-11 13:27:46 | 显示全部楼层
郭泳 发表于 2015-5-11 12:58
郭嗣本,太原介休人,其祖父郭崇,《元和姓纂》卷10 作“郭嵩”,当为误写。
    《元和姓纂》卷10记 ...



“公讳嗣本,字隆基,太原介休人......"
回复 1 0

使用道具 举报

发表于 2015-5-12 10:28:06 | 显示全部楼层
学习家族历史知识。感谢。
回复

使用道具 举报

您需要登录后才可以回帖 登录 | 注册

本版积分规则

QQ|关于我们|地图|手机版|发展基金|公安部备案号:34022202000084|郭氏网(始建于2006年)版权所有 ( 皖ICP备13000936号-3 )

GMT+8, 2026-3-18 02:50 , Processed in 0.029061 second(s), 22 queries , Gzip On.

Powered by Discuz! X3.5

© 2001-2025 Discuz! Team.

快速回复 返回顶部 返回列表