找回密码
 注册
中华郭氏网 首页 太原郭氏 查看内容

魏分东西以后的太原郭氏

2013-12-17 19:53| 发布者: 郭在权| 查看: 9328| 评论: 0

摘要: 通过对现在出土的墓志分析,魏分东西以后的太原郭氏分为两类:一部分怀有武功谋略的郭氏随贺拔岳入关,在西魏北周政权下建立功业,享有盛誉;另外一部分仍然留守并州太原,出仕东魏北齐.迁往长安的郭氏尽管放弃了太 ...


    通过对现在出土的墓志分析,魏分东西以后的太原郭氏分为两类:一部分怀有武功谋略的郭氏随贺拔岳入关,在西魏北周政权下建立功业,享有盛誉;另外一部分仍然留守并州太原,出仕东魏北齐.迁往长安的郭氏尽管放弃了太原的乡里基础,世系亦颇为混乱,但是他们凭借卓越的政治才能和超群的军事谋略,获得关中政权的信赖,并由此重建枝叶繁茂的家族谱系。
    太原郭氏在西魏北周政权中影响最大的人物是郭荣和郭衍。郭荣因父功而得到宇文护的重用,郭荣在齐周对抗时期的活动地域是汾州(今汾阳)、姚襄镇(今临汾市正西黄河边)之间。其时宇文护令郭荣巡视汾州,郭荣请于汾州、姚襄两城间再建一城。其后段孝先先后攻破两城,唯独郭荣所立城池完存。郭荣又于上郡、延安筑周昌、弘信、广安、招远、咸宁等五城,抵御稽胡。其后又从武帝平齐,军功显赫。。郭荣的活动区域和郭衍有些相似,即晋州和汾州之间的区域是他们活动的主要区域。郭荣所据之地所守之城正是北周赖以抗衡北齐的桥头堡。而郭荣能够成功据守,笔者推测正是因为他对于这一地带具有较强的控制力。郭荣建城防御之事,和王思政营建玉壁颇有契合之处:他们俱为太原名望,俱在东西政权对峙前沿阵地选择有利地形进行防御,和他们同为并州人物出身当有关联,他们尽管在魏分东西以后脱离太原乡土,但是其家族在并州一带仍然有不同程度的影响力.这虽然仅仅存在于推测的层面,但是前面几个表格中无论是东魏北齐还是西魏北周的太原士望,在汾州一带活动者不乏其人,即为问接证据。
   ‘ 隋书>卷六十一‘郭衍传》记其郡望为。自云太原介休人”,‘郭敬宗墓志)载为“太原介休人”,而‘郭肃宗墓志》载为“太原晋阳人。,三者相互歧异,但
是可以确定的是郡望为太原无疑,之所以出现歧异,原因似乎在于郭氏该支在唐代已经远离太原介休或者晋阳之地,到郭敬宗、肃宗时追忆祖先郡望才会出现两者相异之事。两方墓志正好可以补充郭衍父亲的任官情况。墓志表明郭衍父崇(抑或是环,兹不能确定,暂取崇说。)在魏分东西时,紧密跟随魏孝武帝,颇有功业,从而得到西魏北周政权的重用。该家族到郭衍时,已经享盛名于西魏北周政权。郭衍因父崇功少年得志,起家为周陈王左右,累迁大都督.其后奉诏于天水募军,徙千余家,屯于陕城.这千余家中必然包括郭衍一系的主干。也就是说,郭衍一系随父亲入关,已经远离家族居住地,兼之父子二人均得宠北周政权,遂将家族发展重心转移至北周控制区域内.但是郭衍政治生涯中的主要活动地区是:从武帝与齐主战于晋州(今临汾),从平并州,从韦孝宽破尉迟迥之乱于相州,师入济州,剿灭迥党.2可以看出在齐周对抗时,郭衍的主要活动地为晋州、晋阳之间。这似乎暗示郭衍主系虽然远离家族居住地,但仍然和在乡势力存在着藕断丝连的关系。
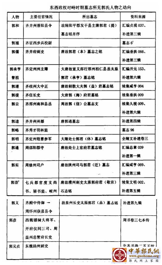
     为进一步讨论郭氏人物在东西政权中的动向,列表如下,以作比观。

     通过上表可知,魏分东西后,郭氏亦产生东西参商的政治分野。以上共25人,除郭义分仕于齐周之外,仕于西魏北周者14人,宦于东魏北齐者12人。东魏北齐的实际控制地包括郭氏的地方聚居地,晋阳对于北齐而言,其重要性不亚于邶都.然而官于东魏北齐政权的郭氏人数却略少于西魏北周政权的人数.仕于北齐的太原郭氏,从其任官经历看,他们绝大多数都是担任地方官员,任朝廷高官者极少.所任官品分别为:齐并州晋阳县令,第六品;齐征西步兵校尉.从四品:齐并府刺史,第三品;齐定州州主簿,第六品:长史,从六品:羽林监,第六品;齐定州铠曹参军,第八品.太原郭氏在北齐任官情况反映,北齐政权对于太原郭氏的依赖程度极为有限,从另一个层面反映出北齐政权对于太原地区士族层面的渗透力度并不强劲。现在考察仕于北齐的太原郭氏子孙的仕宦情况。郭和、郭馗为父子,馗子郭提仕于隋:郭儒子益仕于隋;郭承亨子仕于隋;郭遵子难仕于隋;郭绳子贵仕于隋:郭云子康仕于隋;郭明子郭休,郭逵、郭略为父子,其子郭通隐居;这种情况标明,尽管周灭齐,隋继周,但是绝大多数仕于北齐的太原郭氏对于隋政权并没有采取抵触的情绪。归隐者仅为郭休、郭通二人,即为明证。郭氏在西魏北周政权中任地方官者凡郭通、实、徽、郭氏祖四人,其余六人俱为朝廷重臣.其子孙都仕于隋代.这些反映出周隋政权的传递并没有引起大的振荡。



2

路过
1

雷人

握手

鲜花

鸡蛋

刚表态过的朋友 (3 人)

相关阅读

最新评论

QQ|关于我们|地图|手机版|发展基金|公安部备案号:34022202000084|郭氏网(始建于2006年)版权所有 ( 皖ICP备13000936号-3 )

GMT+8, 2026-3-18 09:38 , Processed in 0.090005 second(s), 18 queries , Gzip On.

Powered by Discuz! X3.5

© 2001-2025 Discuz! Team.

返回顶部